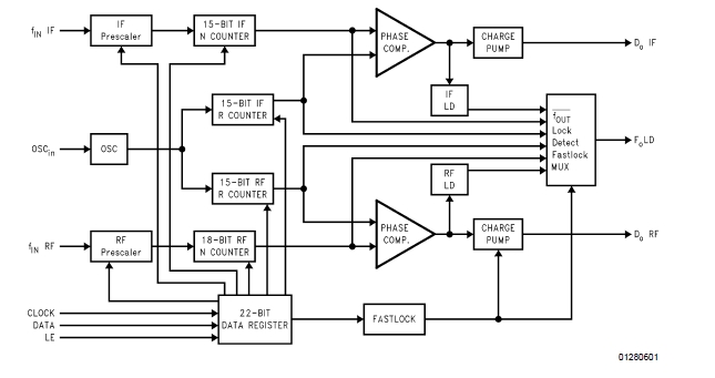
Product Summary
The LMX2332LTMX is a monolithic, integrated dual frequency synthesizer, including prescalers, is to be used as a local oscillator for RF and first IF of a dual conversion transceiver. It is fabricated using 0.5μ ABiC V silicon BiCMOS process. The LMX2332LTMX contains dual modulus prescalers. The applications of the LMX2332LTMX include Portable Wireless Communications(PCS/PCN, cordless), Cordless and cellular telephone systems, Wireless Local Area Networks (WLANs), Cable TV tuners (CATV), Other wireless communication systems.
Parametrics
LMX2332LTMX absolute maximum ratings: (1)Power Supply Voltage VCC: -0.3V to +6.5V; (2)VP: -0.3V to +6.5V; (3)Voltage on Any Pin with GND = 0V (VI): -0.3V to VCC+0.3V; (4)Storage Temperature Range (TS): -65 to +150℃; (5)Lead Temperature (solder 4 sec.)(TL): +260℃.
Features
LMX2332LTMX features: (1)Ultra low current consumption; (2)2.7V to 5.5V operation; (3)Selectable synchronous or asynchronous powerdown mode: ICC = 1μA typical at 3V; (4)Dual modulus prescaler; (5)Selectable charge pump TRI-STATE mode; (6)Selectable charge pump current levels; (7)Selectable Fastlock mode; (8)Upgrade and compatible to LMX233XA family.
Diagrams

| Image | Part No | Mfg | Description | ![]() |
Pricing (USD) |
Quantity | ||||
|---|---|---|---|---|---|---|---|---|---|---|
![]() |
![]() LMX2332LTMX/NOPB |
![]() |
![]() IC FREQ SYNTH DUAL RF 20-TSSOP |
![]() Data Sheet |
![]() Negotiable |
|
||||
| Image | Part No | Mfg | Description | ![]() |
Pricing (USD) |
Quantity | ||||
![]() |
![]() LMX2119 |
![]() Other |
![]() |
![]() Data Sheet |
![]() Negotiable |
|
||||
![]() |
![]() LMX2216 |
![]() Other |
![]() |
![]() Data Sheet |
![]() Negotiable |
|
||||
![]() |
![]() LMX2216M |
![]() |
![]() IC AMP/MIXER LO NOISE 16-SOIC |
![]() Data Sheet |
![]() Negotiable |
|
||||
![]() |
![]() LMX2216MX |
![]() |
![]() IC AMP/MIXER LO NOISE 16-SOIC |
![]() Data Sheet |
![]() Negotiable |
|
||||
![]() |
![]() LMX2240 |
![]() Other |
![]() |
![]() Data Sheet |
![]() Negotiable |
|
||||
![]() |
![]() LMX2301 |
![]() Other |
![]() |
![]() Data Sheet |
![]() Negotiable |
|
||||
(China (Mainland))











